
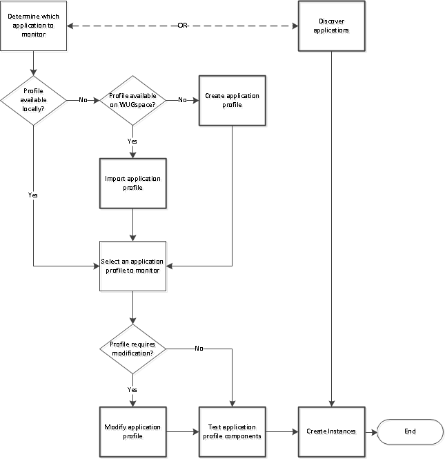
Refer to the table below for step-by-step instructions for each configuration process in the flow chart.
Create Application Profile |
Creating a new application profile |
Import Application Profile |
Importing and downloading application profiles |
Discover Applications |
Discovering applications |
Modify Application Profile |
Adding components to an application profile Adding critical component groups to an application profile Adding discrete applications to an application profile |
Test Application Profile |
Testing components |
Create Instance |
Creating an application instance |