
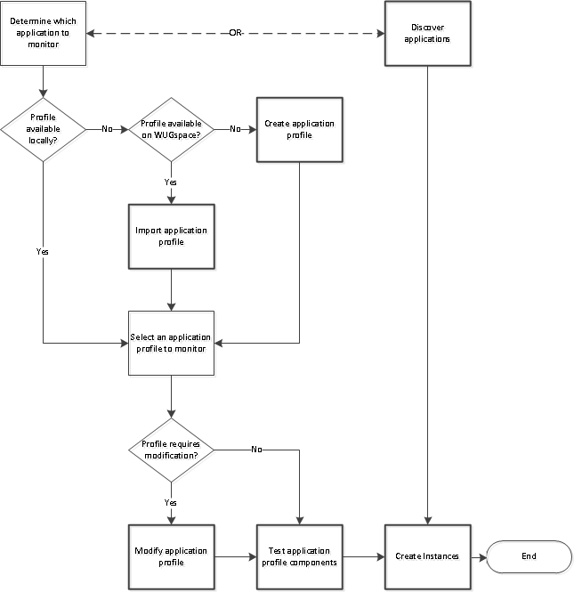
フローチャートの各設定プロセスの段階を追った手順については、下の表を参照してください。
アプリケーションプロファイルの作成 |
新しいアプリケーションプロファイルの作成 |
アプリケーションプロファイルのインポート |
アプリケーションプロファイルのインポートおよびダウンロード |
アプリケーションの検出 |
アプリケーションの検出 |
アプリケーションプロファイルの変更 |
アプリケーションプロファイルへのコンポーネントの追加 アプリケーションプロファイルへの重要なコンポーネントグループの追加 アプリケーションプロファイルへのディスクリートアプリケーションの追加 |
アプリケーションプロファイルのテスト |
コンポーネントのテスト |
インスタンスの作成 |
アプリケーションインスタンスの作成 |