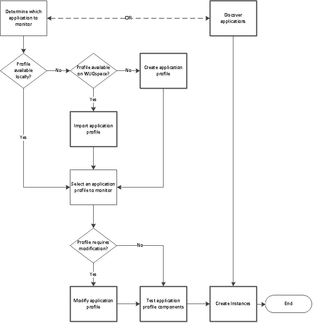
应用程序配置文件

如需流程图中每个配置程序的逐步说明,请参考下表。

建立应用程序配置文件

建立新的应用程序配置文件

导入应用程序配置文件

导入和下载应用程序配置文件

搜索应用程序

搜索应用程序

修改应用程序配置文件

将组件添加应用程序配置文件

将重要组件群组添加应用程序配置文件

将独立应用程序添加应用程序配置文件

测试应用程序配置文件

测试组件

建立实例

建立应用程序实例

另请参阅

APM 入门教程

应用程序组件

操作策略